当前位置: 首页 >> 科学研究 >> 新闻动态 >> 正文
李庆伟团队解析雷氏叉牙七鳃鳗(Lethenteron reissneri)染色体级别参考基因组图谱
2021-05-11 欧冠投注官网入口 点击:[]
      2020年10月14日,欧冠官方网站七鳃鳗研究中心与西北工业大学生态与环境保护研究中心合作,在《Molecular Ecology Resources》在线发表了题为《Chromosome-level genome assembly ofLethenteron reissneriprovides insights into lamprey evolution》的研究成果。此项研究利用多种最新的高通量测序技术平台,成功组装了1.06 Gb的雷氏叉牙七鳃鳗基因组,并将所有scaffold锚定在了72条染色体上,获得了圆口纲第一个高精度的染色体级别的基因组图谱,为深刻揭示七鳃鳗独特的生物学特性和适应性进化特征提供了宝贵的遗传资源。 
      七鳃鳗作为最原始的无颌类脊椎动物,具有独特的进化地位,是联系无脊椎动物和有颌类脊椎动物之间的桥梁。雷氏叉牙七鳃鳗,主要分布在我国东北、日本北部、朝鲜北部及俄罗斯远东地区;终生栖息在淡水中,幼体经变态后直接进入繁殖期,无寄生营养期。我们利用其精巢DNA,基于PacBio、Illumina、Hi-C等高通量测序平台,突破了高GC、高重复率、高杂合度等大型基因组组装的技术难点,成功构建了雷氏叉牙七鳃鳗的高精度基因组,并最终挂载了72条染色体,装配率高达90.29%,N50为13.23 Mb,得到圆口纲首个染色体级别具有最长N50的七鳃鳗基因组。
图1. 雷氏叉牙七鳃鳗基因组组装图谱与密码子使用特性分析
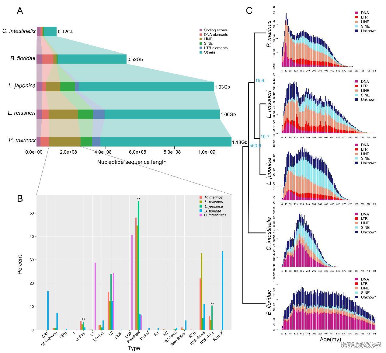
      我们利用七鳃鳗口腔腺、脑、鳃,心脏、肝脏、肾脏、神经轴体、肠、精巢、肌肉等组织的转录组测序数据辅助进行基因组注释,共计注释得到24366个蛋白编码基因。密码子使用特性分析表明七鳃鳗蛋白编码基因的GC含量明显高于其他动物,并且具有独特的密码子使用偏好性。除编码序列外,我们还注释了608.04 Mb的重复序列,约占全基因组的57.25%。其中LINE转座子的大爆发可能导致了雷氏叉牙七鳃鳗基因组大小的快速扩张。
图2. 重复序列在七鳃鳗基因组内的爆发
      通过13个物种间的比较基因组学研究,我们推断雷氏叉牙七鳃鳗与日本七鳃鳗在10.7百万年前完成分化,而两者的共同祖先在19.4百万年前与海七鳃鳗完成分化;三种七鳃鳗均比其他脊椎动物表现出更快的进化速率。七鳃鳗特有的以及发生显著扩张/收缩的基因家族富集分析表明它们可能参与构建了七鳃鳗独特的生物学特性,为今后深入阐述圆口纲动物的原始性和特化性提供了丰富的素材。
图3. 13个物种的基因家族、系统发育关系及相对进化速率分析
      七鳃鳗身体呈圆柱体,仅具有背鳍和尾鳍,无胸鳍和腹鳍。我们通过对Hox基因簇的比较研究发现,七鳃鳗基因组中至少具有7个Hox簇,表明七鳃鳗可能经历了3轮全基因组重复。有趣的是,七鳃鳗基因组完全丢失了Hox12,可能是其独特体型(无胸鳍和腹鳍)的形成原因。
      以七鳃鳗为代表的无颌类脊椎动物,已经具有了复杂的五部脑结构,是研究脊椎动物大脑进化发育的关键物种。通过比较分析,我们筛选到了52个仅在脊椎动物中存在,且在脑组织中特异性高表达的基因;其中两个与神经系统发育相关的基因Nrn1Unc13a,首次在七鳃鳗基因组中出现(单拷贝),并且在软骨鱼和硬骨鱼中出现了拷贝数目的扩增,可能是参与大脑起源与进化发育的关键分子。
图4. HOX基因簇与脑功能相关基因
      七鳃鳗独特的免疫系统构成一直是人们关注的热点。本研究团队前期研究工作中发现的明星分子Lip在七鳃鳗基因组中发生了拷贝数目的显著扩增(雷氏叉牙七鳃鳗具有31个拷贝),但在很多有颌类动物中已经完全丢失,暗示着它可能在七鳃鳗独特的免疫系统功能进化中发挥了重要作用。
图5. LIP的进化及CNEs相关分析
      总之,本研究不仅解析获得了雷氏叉牙七鳃鳗染色体级别的高精度参考基因组,还为深入探究脊椎动物的适应性进化,尤其是阐述全基因组重复、大脑和免疫系统起源进化的遗传创新奠定了坚实的基础。这项工作的通讯作者为欧冠官方网站李庆伟教授和西北工业大学任彦栋,第一作者为欧冠官方网站朱婷、西北工业大学李永鑫、欧冠官方网站逄越和欧冠官方网站韩英伦。
 
 
Top